
Product Features
- Seasonal efficiency values up to A+++ in cooling and A++ in heating thanks to its up-to-date technology and built-in intelligence
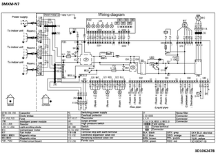
- Up to 3 indoor units can be connected to 1 multi outdoor unit; all indoor units are individually controllable and do not need to be installed in the same room or at the same time. They operate simultaneously within the same heating or cooling mode.
- Choosing for an R-32 product, reduces the environmental impact with 68% compared to R-410A and leads directly to lower energy consumption thanks to its high energy efficiency
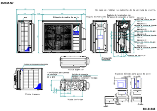
- Different types of indoor units can be connected: e.g. wall mounted, ceiling mounted cassette corner, concealed ceiling unit
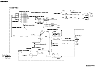
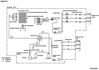
- Outdoor units are fitted with a swing compressor, renowned for its low noise and high energy efficiency
Benefits
Documentation
Download language
Download language